best365体育官方网站

  • 网站首页
  • best365体育官方网站概况
    • ​best365体育官方网站简介
    • 现任领导
    • 机构设置
    • 专业设置
  • 团队队伍
    • 美术与书法类
    • 艺术设计类
    • 特聘教师
    • 管理团队
  • 教学科研
    • 工作动态
    • 科学研究
    • 专业认证
  • 党群工作
    • 主题教育
    • 党务工作
    • 党员教育
    • 工会之窗
  • 员工工作
    • 团学工作
    • 专业竞赛
    • 自助奖贷
    • 心理健康
    • 优秀员工
    • 规章制度
  • 人才招聘
    • 招生计划
    • 就业创业
    • 就业信息
  • 美术馆
    • 美术馆概况
    • 展览资讯
  • 实践实训
    • 校地合作
    • 实训中心
    • 规章制度
 
  • 工作动态
  • 科学研究
  • 专业认证
当前位置:首页 > 网站首页 > 教学科研

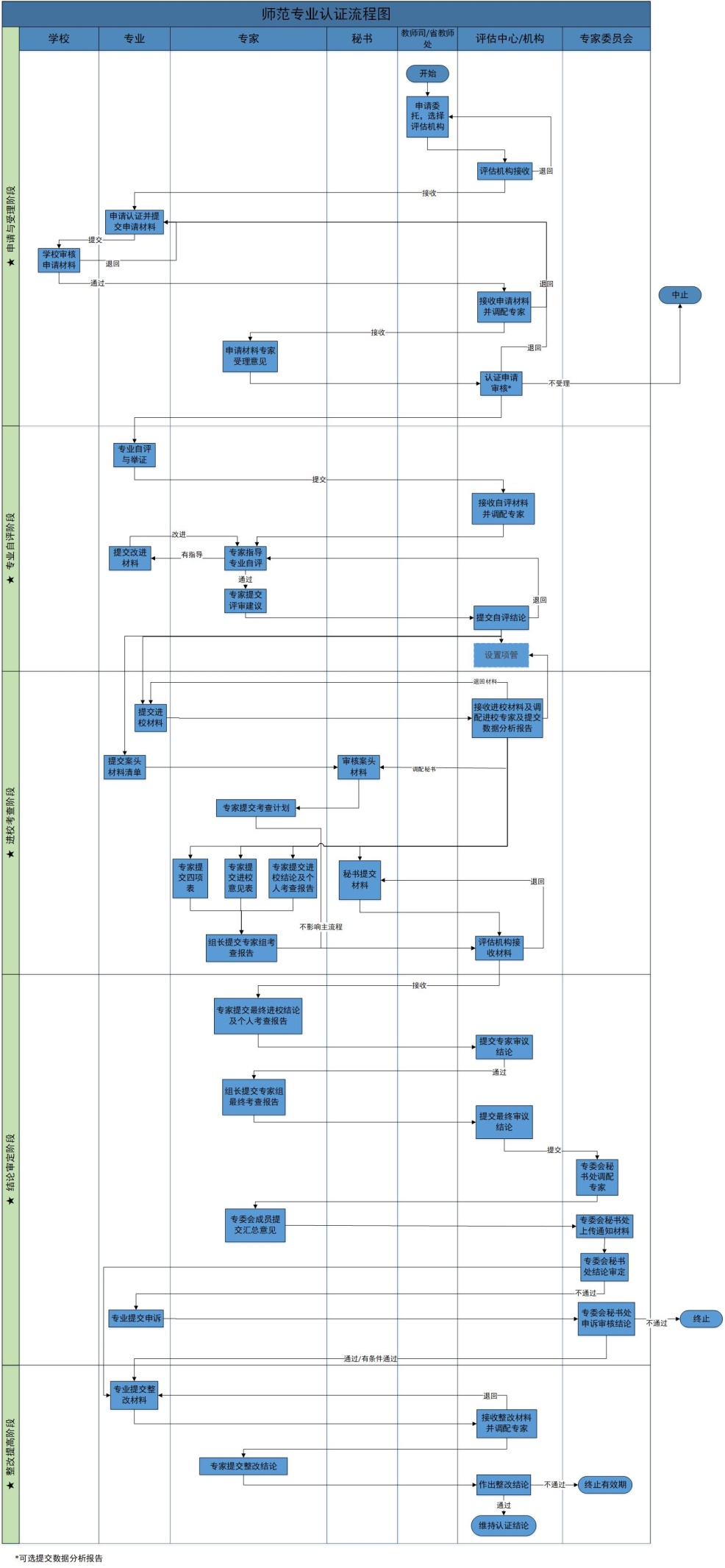
师范专业认证流程图
2023-07-18 15:35:40   来源:     作者: 

上一篇:best365体育官方网站开展2025年就业指导讲座
下一篇:深化产教融合 拓宽就业渠道——best365体育官方网站经理刘承川一行赴成都访企拓岗

Copyright @ 2025-2035 msxy.sasu.edu.cn ALL Rights Reserved. 备案编号:蜀ICP备06020089号
地址:四川省达州市通川区塔石路中段519号(莲花湖校区) 后台管理
Baidu
sogou